| 智能光控感应小夜灯套件:利用光敏电阻感测环境亮度,天黑了就点亮3个LED发光,产品比传统小夜灯省却开关部分,无须人手控制,发光部分采用LED,在亮度达到传统光管式小夜灯的同时,功耗更低,效果不错,欢迎在家试作。
产品特点: 1.节能:小夜灯采用当今最流行的LED技术,超低的用电量,低至1年仅耗1度电。 2.智能:温馨智能的光控开关,根据环境光线的明暗自动开关,光控智能开关。 3.美观:可爱诙谐的蘑菇造型,改变了传统灯具的古板形象增添生活情趣,让您感受大自然风情。 炫彩光控小夜灯为夜间提供一个微弱的照明,当房间光线变暗的时候,炫彩光控小夜灯会自动发出柔和的光线,而当光线变亮的时候,炫彩光控小夜灯会自动关闭,为夜间行动提供一定的方便,同时为您的梦乡停留在美好的那一刻。 温馨提示: 本款小夜灯只有中间的灯是七彩渐变的哦,旁边2个灯是暖光不变色哦。
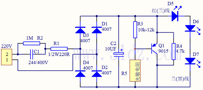
电路工作原理:C1 R1阻容降压,R2为电容放电电阻,经过D1~D4全波整流后,C2滤波;三极管B极电压由R3和光敏电阻分压决定,当环境亮度足够时,R5阻值较小,B极电位较低,三极管不导通,LED熄灭,当环境亮度不足时,R5阻值升高,B极电压随之升高,达到3只LED串联压降+0.7V后,三极管导通,LED得电工作。D5和D7装的是发白光二极管,D6装的是七彩二极管;为他发光二极管焊接牢固本站已经经工厂的机器将发光二极管串联焊接了。大家就用电烙铁焊接也是可以的,不过不够牢固。
本套件配有纸质的说明:原理图,元件清单,制作说明,元件,印刷电路板等。安装无误,一次性成功,注意是接220V电,请大家注意安全。
装好成品如下图所示: 配的线的颜色不同,请注意根据自己颜色的线焊接谢谢。

印刷电路板如下图所示: 
查看和发表评论 管理员一般会在8-48小时内回复,会删除无意义的留言以及重复留言,请保证留言标题清晰,内容明确! 1、评论不代表本站观点。 另外,即使是本站原创作品,本站也不保证内容绝对正确。 2、如果您拥有本文版权,并且不想在此处发表,请书面通知本站立即删除并且向您公开道歉! |