| 注意:访问本站需要Cookie和JavaScript支持!请设置您的浏览器! • 打开购物车 • 查看留言 • 付款方式 • 联系我们 |
![]() |
| 首页 | 电子入门 | 学单片机 | 免费资源 | 下载中心 | 商品列表 | 象棋在线 | 在线绘图 | 加盟五一 | 加入收藏 | 设为首页 |
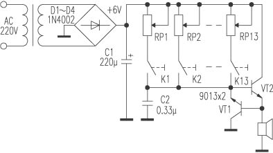
| 选择分类:当前分类——学习方法 相关联或者相类似的文章: [推荐]如何学好电子(32017) 今夏购物回馈送大礼并可参加抽奖活动(32000) 一切都是玩!一切为了玩!(9523) 女孩子不应该学电子?(致女孩)(1302) 如何学好电子技术(致初学者)[转(1093) 家长老师必看:《玩,也是学习!》(1076) 自学电子技术的几个“要”(1038) 如何学习现代电子技术(1023) 爱好者讨论学习法(1019) 光信书没有用,一定要自己动手做!(1013) 从事任何行业都必须学习电子技术(984) 怎样快速自学电子技术(903) 与初学者谈电子制作(转贴)(892) 通过Flash学电子技术!电阻篇(858) 提高动手能力的最佳选择(812) 电子技术是不是真的那么难学?(805) 非专业人士学习电子技术的方法(803) 叶师的电子爱好成长之路(与初学者(785) 学习成就事业 毅力铸就辉煌(777) 用什么方法能够检验自己的学习效果(768) 首页 前页 后页 尾页 本站推荐: | 光信书没有用,一定要自己动手做! 一款玩具电子琴 2003年,第7期,类别:电子技校 电路见附图,该电子琴的振荡器部分用了两只同型号三极管VT1和VT2,相当于两个串联的开关。当VT1、VT2截止时,电容C2充电;当VT1、VT2导通时,C2经VT1、VT2放电。附图中的13只可调电阻RP1~RP13是电子琴的音阶电阻,同时也是振荡器的定时电阻。K1~K13是琴键开关。接通电源,当琴键按下时,+6V直流电压经音阶电阻RP1~RP13和琴键K1~K13向电容C2充电,C2很快被充满,这使VT2的基极为高电平,故VT2饱和导通(相当于第一只开关接通)。此时电流流过扬声器,在扬声器两端产生较大的电压降,这又使VT1的基极为高电平,故VT1也随之饱和导通(相当于第二只开关接通),C2所充的电经VT1的c、e极迅速放电。C2放完电后,其残存电压很低(VT1的c、e极饱和压降,为零点几伏),不足以维持VT1和VT2导通,因两管导通需C2提供约1.4V电压(两发射极压降之和),故VT1和VT2两只“开关”全部关断。此后,电源再次经RP1~RP13和K1~K13向C2充电,当C2充满电后,电路再次重复上述过程,从而产生音频振荡,振荡信号推动扬声器发出音乐声。调试时依次按下K1~K13,然后调节RP1~RP13的值,使扬声器依次发出5、6、7……1、2、3的音阶声即可。 安徽 李诗海 ![]() 本制作站长未加仍何修改,稍稍有点经验的朋友一看电路原理图就知道有严重错误。 按照原作者意思,VT1的CE极是应该调换才对的。可是,有过制作经验的朋友就知道,这样的制作是不成功的,即使有成功的可能性,也是非常非常小的(小于1%,这是因为在电源纹波大质量差时以及运用了特殊的9013三极管后是有可能会起振发声的。)。对此大家可以用本站的万能电子实验板(电子实验套件中的配件)做实验验证。 站长之所以转载本文,是希望大家学到更多的知识和经验,光信书没有用,一定要自己动手做! 1、 本站不保证以上观点正确,就算是本站原创作品,本站也不保证内容正确。 2、如果您拥有本文版权,并且不想在本站转载,请书面通知本站立即删除并且向您公开道歉! |
|
本站协议 |
版权信息 |
关于我们 |
本站地图 |
营业执照 |
发票说明 |
付款方式 |
联系方式
深圳市宝安区西乡五壹电子商行——粤ICP备16073394号-1;地址:深圳西乡河西四坊183号;邮编:518102 E-mail:51dz$163.com($改为@);Tel:(0755)27947428 工作时间:9:30-12:00和13:30-17:30和18:30-20:30,无人接听时可以再打手机13537585389 |