注意:访问本站需要Cookie和JavaScript支持!请设置您的浏览器! 打开购物车 查看留言付款方式联系我们
初中电子 单片机教材一 单片机教材二
搜索上次看见的商品或文章:
商品名、介绍 文章名、内容
首页 电子入门 学单片机 免费资源 下载中心 商品列表 象棋在线 在线绘图 加盟五一 加入收藏 设为首页
本站推荐:
一款性价比较高的镍镉电池充电器
文章长度[1436] 加入时间[2007/2/2] 更新时间[2026/3/20 14:23:26] 级别[0] [评论] [收藏]
 


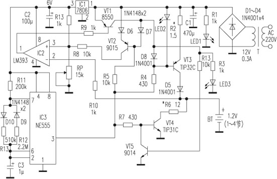
本充电器具有以下特点:1. 恒流充电并穿插大电流放电,恒流充电电流约300mA,放电电流随着电池电压的升高而加大,电池接近充满时放电电流达400mA。充电1.5秒、放电0.5秒间隔进行。大电流充电结束后,约有5mA涓流充电;2. 电池电压的检测是在放电时进行的,因为充电时的电压总是高于放电时的电压,如在充电时检测与电池实际工作状态有误差,在放电时检测更可反映出电池的容量;3. 充电电池可以是1至4节,对于500mAh镍镉电池,充电时间约2小时,能满足一般需要;4. 本充电器的变压器可采用220V/12V成品变压器,其体积不大,价格也低廉。
工作原理: 市电经变压器降压为12V,经D1~D4整流、C1滤波后供电池充电和IC1(7806)稳压器用,IC2(LM393)与外围元件组成电压比较器,IC3、C3、R11~R13和D9、D10组成无稳态振荡器,输出方波在一个周期内低电平时间1.5秒,高电平时间0.5秒。VT3、LED2、R2、R4等组成恒流电路,R6、R7、VT4等组成放电电路。
接通电源后IC3开始工作,当IC3③脚输出低电平时,VT3导通,电流通过R2、VT3、D5向电池充电,LED2点亮作充电指示,同时VT2也导通,将R8接至电压正端,使IC2同相输入端(③脚)电位更高,确保在充电时不使IC2②脚电压大于③脚电压,以免造成误检测;当IC3③脚输出高电平时,VT2、VT3截止,VT4导通,电池通过R6、VT4对电池放电,此时IC2②脚上的电池电压与③脚上的基准电压进行比较,如果②脚电压低于③脚,则继续充电。随着充电的进行,电池电压逐渐升高,当IC2②脚电压高于③脚时,①脚输出低电平,VT1导通。VT1导通使得VT2、VT3截止,VT5通过R13得正偏压而导通,因此放电管VT4截止;同时LED3点亮,指示充电结束。由于VT3射极电路内无二极管,因此VT3不完全截止,当IC3③脚输出低电平时,VT3仍有约5mA电流对电池作涓流充电,这正是电路所需要的。D8若采用1N4148,涓流电流约10mA,因为1N4148正向导通压降比1N4001大。
元件选择: R2选1.5Ω3W,充2节电池时变压器次级电压可选用9V,或增大R2阻值;R6功率选用3W,其阻值为每一节电池以3Ω计算,2节电池则选用6Ω,依此类推。VT3也可用BD136、BD138。VT4也可用BD135、BD137。VT3、VT4均要加散热片。
调试: 先不接电池,接通电源,调RP使IC2③脚电压为5.4V~5.6V(每节以1.35~1.4V计)。充电电流调R2,放电电流调R6,图中元件数据适合为4节电池充电。只要元件良好,其他无需调试,即可正常工作。



1、 本站不保证以上观点正确,就算是本站原创作品,本站也不保证内容正确。
2、如果您拥有本文版权,并且不想在本站转载,请书面通知本站立即删除并且向您公开道歉! 以上可能是本站收集或者转载的文章,本站可能没有文章中的元件或产品,如果您需要类似的商品请 点这里查看商品列表!
本站协议 | 版权信息 |  关于我们 |  本站地图 |  营业执照 |  发票说明 |  付款方式 |  联系方式
深圳市宝安区西乡五壹电子商行——粤ICP备16073394号-1;地址:深圳西乡河西四坊183号;邮编:518102
E-mail:51dz$163.com($改为@);Tel:(0755)27947428
工作时间:9:30-12:00和13:30-17:30和18:30-20:30,无人接听时可以再打手机13537585389