湖南科技大学电子信息工程系 欧阳明星 通信地址:湖南科技大学164信箱(南校区) 邮 编:411201 联系电话:0732-8370915
我们知道,RSR232串行口传输协议的最大有效距离是10M,且为有线传输,这给一些需要远距离传输控制带来很大的不便。根据课题需要,我们设计了一种基于特高频(300M以上)无线传输方法,实际使用效果连好,能满足一般的传输和控制,可应用于微机、单片机等控制领域。对于误码率要求较高的场合,建议采用CRC编码减少误码率。
一、调制与发射
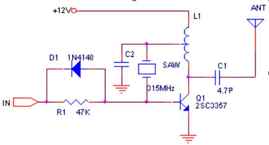
 常见的模拟调制方式有调幅、调频和调相,常见的数字调制方法有频移键控、幅移键控等。OOK调制方式虽性能较差,但电路简单实现容易,工作稳定,被广泛应用于无线防盗和保安领域。如汽车、摩托车报警器,仓库大门,以及家庭保安系统中,大多使用这一类型电路。见图1 早期的发射器使用的是LC振荡电路,但该电路受分布参数的影响太大, 频率漂移较为严重,稳定性不好,且调试复杂,现已基本不用。取而待之的是高稳定性的新型器件,常见的有声表滤波器、陶瓷谐振器等。 声表滤波器在高频电子通讯中应用很广泛。这种滤波器体积小,重量轻,中心频率可做的很高,相对带宽较宽,具有理想矩形系数的选频特性。并且这种滤波器可采用与集成电路工艺相同的片面加工工艺,制造简单,成本低,重塑性和设计灵活性高,可大量生产和加工,是一种应用日益广泛的滤波器。 与晶振电路相比,声表振荡电路简单多了。图1电路为常见的发射机电路,由于使用了声表器件,电路工作非常稳定,即使手抓天线、声表器或电路其他部位,发射频率均不会漂移。本电路有效传输距离可达200米以上。 利用某些陶瓷材料的压电效应构成的滤波器,称为陶瓷滤波器。常用的陶瓷滤波器是由钛酸铅[Pb(ZrTiO3)]制成。 与其他滤波器相比较,该滤波器制作工艺简单,且能方便的焙制成各种形状,适合滤波器的小型化;而且耐热性耐湿性能较好,很少受外界影响。其QL值通常为几百,比LC滤波器的高,但比石英晶体振荡的低。因此做滤波器时通频带没有石英晶体那样窄,选择性也比石英晶体滤波器差。目前陶瓷滤波器被广泛应用于接收机和其他仪器。
二、接收与解调
 常见的接收电路有超再生电路和超外差电路,超再缏烦杀镜停目尚〉?00uA左右,调整良好的超再生电路灵敏度和一级高放、一级振荡、一级混频以及两级中放的超外差接收机差不多。但超再生电路的工作稳定性和选择性都比较差,所以抗干扰能力也很差。 超外差电路的灵敏度和选择性都可以做得很好,现在有许多公司生产了许多接收超外差单片电路,只要外接很少的元件就能解调出调制信号。如美国Micrel公司推出的单片集成电路接收及解调电路MICRF001和MICRF002,它们是专为无线数字通信设计的解调电路,只要很少的外围元件就可以将模拟调制的高频信号解调出数字信号,使用非常简单。
四、单片机全双工无线传输方案 发射电路采用图1电路,接收电路采用图2电路,通信距离不小于200M。ICRF002美国Micrel公司推出的单片集成电路,可完成接收及解调。MICRF002是MICRF001的改进型,与MICRF001相比,功耗更低,并具有电源关断控制端,可方便的与单片机接口。MICRF002性能稳定,使用非常简单。,ICRF002使用陶瓷谐振器,换用不同的谐振器,接收频率可覆盖300-440MHz。MICRF002具有两种工作模式:扫描模式和固定模式。扫描模式接受带宽可达几百KHz。此模式主要用来和LC振荡的发射机配套使用,因为,LC发射机的频率漂移较大,扫描模式下的数据通讯速率约为每秒2.5KBS。固定模式的带宽仅几十KHz,此模式用于和使用晶振稳频的发射机配套,数据速率可达每秒钟10KBytes。工作模式选择通过MICRF002的第16脚(SWEN)实现。另外,使用唤醒功能可以唤醒译码器或CPU,以最大限度地降低功耗。 图3是AT89C52组成的256路点滴数据采集系统的主机原理图,主机与从机之间可无线全双工串行通信。单片机串行口发送端与图1电路的数据输入端相连,数据接收端与图2电路的数据输出端相连。AT89C52的通讯拨特率设置为9.8KB,T2工作于方式2,用作拨特率发生器。显示和键盘管理用的是HD7279芯片。该芯片属于I2C总线器件,能管理64个键盘和16位数码管,或者64位LED,使用非常方便。

|